热门搜索:
0
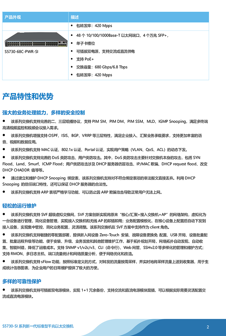
电脑外设  > 电脑整机  > 服务器  >  膜法世家/Mask Family 1908  >  华为 S5730-68C-SI 交换机(48个以太网端口/4个万兆SFP+/双电源/150W/AC电源/单模光模块*2/一年上门保修) 黑色(单位:台)

华为 S5730-68C-SI 交换机(48个以太网端口/4个万兆SFP+/双电源/150W/AC电源/单模光模块*2/一年上门保修) 黑色(单位:台)

累计评价

0
商 城 价: ¥12034
市 场 价: ¥13371.12
 
品  牌:
膜法世家/Mask Family 1908
商品编码:
Q5550425200
服  务:
由 平台自营 发货并提供售后服务
通用规格:
购买数量:
+
(最小起订量1件)
请选择您要的商品信息
         
  • 商品名称:华为 S5730-68C-SI 交换机(48个以太网端口/4个万兆SFP+/双电源/150W/AC电源/单模光模块*2/一年上门保修) 黑色(单位:台)
  • 上架时间:2022-06-18 13:20:08

权利声明:

商品评价

0%
好评度
好评(0%)
中评(0%)
差评(0%)
包装清单:
主体
商品名称: 华为 S5730-68C-SI 交换机(48个以太网端口/4个万兆SFP+/双电源/150W/AC电源/单模光模块*2/一年上门保修) 黑色(单位:台)
店铺: 平台自营
上架时间: 2022-06-18 13:20:08

售后保障

我要咨询

您尚未登陆

用户登录

还不是本站会员?立即
注册
< a href="http://www.pop800.com">在线客服